@上海春考生,2026沪春招预录取分数线出炉
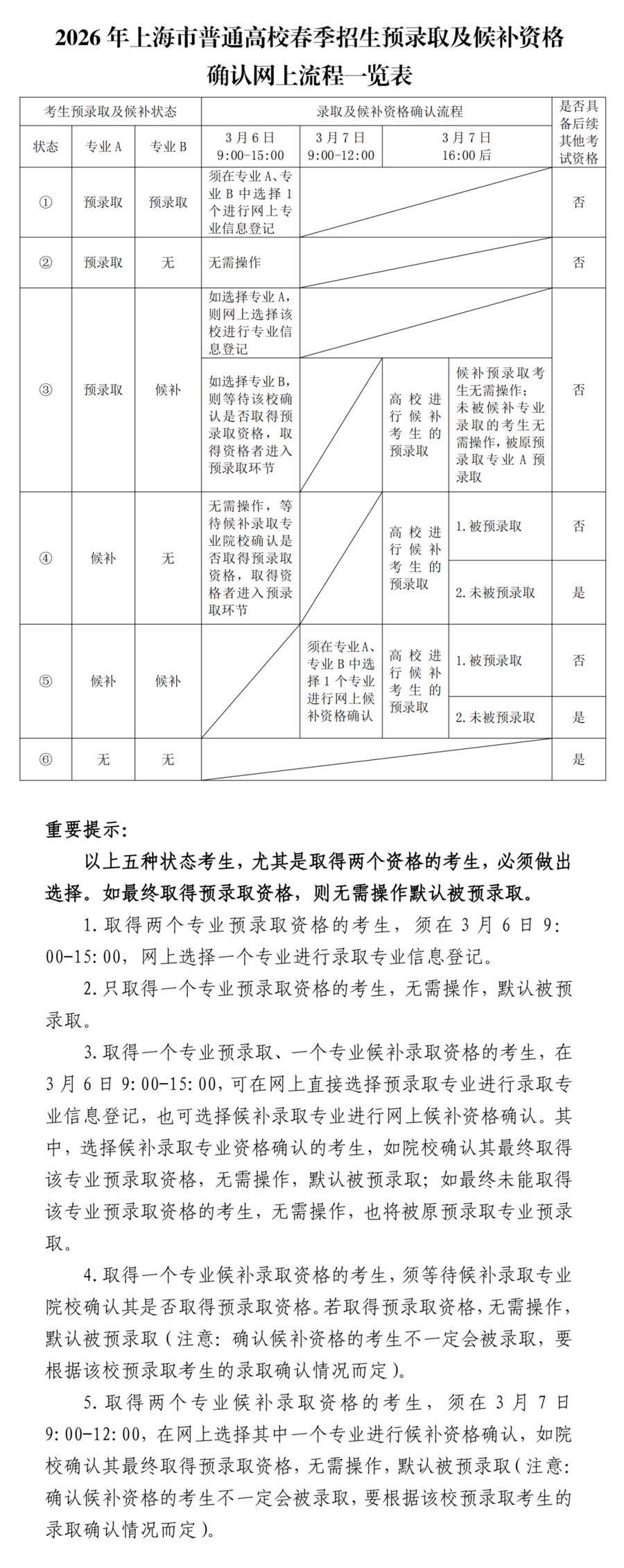
2026沪春招试点招生院校在学校网站公示预录取和候补资格考生名单。3月6日-7日,预录取或候补资格考生网上办理录取专业信息登记。26所试点院校均公布了相关信息。各位考生请及时查看报考院校网站的相关信息,以免错过确认录取等后续动作。
上海理工大学预录取分数线
工科试验班(电子与信息类):479.9分机械设计制造及其自动化:479分
候补录取分数线
工科试验班(电子与信息类):470.6分机械设计制造及其自动化:468分
上海海事大学预录取分数线
航海技术:466分轮机工程:468.67分
候补录取分数线
航海技术:461.67分轮机工程:462分
上海戏剧学院
预录取分数线
戏剧影视文学:478.75分,语文科目不低于110分戏剧学:468.7分
戏剧教育:468.55分
艺术管理:472.6875分数字媒体艺术:440.95分,且专业资格考试须合格数字演艺设计:434.8分,且专业资格考试须合格广播电视编导:477.3分影视摄影与制作:471.25分
候补录取分数线
戏剧影视文学:472.925分,语文科目不低于110分戏剧学:345分戏剧教育:462.3分艺术管理:466.375分数字媒体艺术:434.8875分,且专业资格考试须合格数字演艺设计:430.95分,且专业资格考试须合格广播电视编导:470.075分影视摄影与制作:466.325分
华东政法大学预录取分数线
法学:490.4(校测成绩128.4)政治学与行政学:481.8
侦查学(经济犯罪治理):472(男)、486.4(女)
候补录取分数线
法学:488
政治学与行政学:479.4(校测成绩125.4)侦查学(经济犯罪治理):467.2(男)、486(女)
上海海洋大学预录取分数线
生物科学类:462.56食品科学与工程:472.70
候补录取分数线
生物科学类:456.57食品科学与工程:466.90
上海电力大学预录取分数线
应用化学:464.8分英语:462.22分
上海大学预录取分数线
微电子科学与工程:455.33数学与应用数学:508.83 机器人工程:492.17工商管理(中外合作办学):482.75信息管理与信息系统(中外合作办学):487
候补录取分数线
微电子科学与工程:430.33数学与应用数学:504.67机器人工程:487.33工商管理(中外合作办学):471.25信息管理与信息系统(中外合作办学):481.5
上海中医药大学预录取分数线
中西医临床医学:500分康复物理治疗:490.2分(末位考生自主测试成绩141.2分)康复作业治疗:487分
上海师范大学预录取分数线
学前教育:479.3分英语(师范):451.3分
上海对外经贸大学预录取分数线
商务英语:467.4分法学(国际经济法方向):481.9分
候补录取分数线
商务英语:454.8分法学(国际经济法方向):473.0分
上海工程技术大学预录取分数线
交通运输:458.4分飞行器制造工程:461.1分电子封装技术:467.1分
上海应用技术大学预录取分数线
建筑学:444.2香料香精技术与工程: 444.4园艺: 455.7
候补录取分数线
建筑学:435香料香精技术与工程:404.4园艺:449.4
上海立信会计金融学院预录取分数线
金融学:465.2分社会工作:456.1分
上海第二工业大学预录取分数线
机械电子工程:420分软件工程:443分
上海电机学院预录取分数线
电气工程及其自动化:440分计算机类:432分(末位同分:统一文化考试成绩≥322分)
上海商学院预录取分数线
酒店管理(中外合作办学):426.25分电子商务(中外合作办学):426.25分
上海政法学院预录取分数线
法学(涉外卓越法律人才培养创新班):480.57分俄语:466.93分
候补录取分数线
法学(涉外卓越法律人才培养创新班):475分俄语: 459.7分
上海健康医学院预录取分数线
护理学:451分健康服务与管理:449.4分
上海外国语大学预录取分数线
阿拉伯语:495.53分朝鲜语:488.78分
候补录取分数线
阿拉伯语:491.65分朝鲜语:484.11分
上海杉达学院预录取分数线
国际经济与贸易(中美合作办学):403会计学(双语教学):406(末位同分取校测117分)金融学(双语教学):394金融学(CFA方向):414(末位同分取校测127分)财务管理(CIMA方向):417(末位同分取校测117分、外语127分)汉语国际教育(双语教学):393(末位同分取校测120分)
酒店管理(双语教学):384(末位同分取校测113分)护理学:421(末位同分取校测129分)康复治疗学:425(末位同分取校测121分)软件工程:415(末位同分取校测125分)电子商务:409日语:407(末位同分取校测126分、外语101分)时尚传播(双语教学):413(末位同分取校测117分)风景园林:403(末位同分取校测123分)土木工程:385
候补录取分数线
国际经济与贸易(中美合作办学):264会计学(双语教学):275金融学(双语教学):272金融学(CFA方向):287财务管理(CIMA方向):293汉语国际教育(双语教学):275
酒店管理(双语教学):260护理学:291康复治疗学:303软件工程:289电子商务:273日语:276时尚传播(双语教学):282风景园林:280土木工程:275
上海建桥学院预录取分数线
计算机科学与技术(双语班):398.6网络工程(双语班):398数字媒体技术(双语班):404.9日语:390.4德语:398.7汽车服务工程:397.5宝石及材料工艺学:405.6网络与新媒体:414.6机械设计制造及其自动化(中外合作办学):392.8电子科学与技术:406.8物联网工程:405.1
候补录取分数线
计算机科学与技术(双语班):253网络工程(双语班):382.8数字媒体技术(双语班):252日语:254德语:387.7汽车服务工程:387.8宝石及材料工艺学:383.5网络与新媒体:313机械设计制造及其自动化(中外合作办学):255电子科学与技术:392.8物联网工程:383
上海兴伟学院
上海立达学院预录取分数线
人工智能:381.71计算机科学与技术:385.03数据科学与大数据技术:385.92
数字经济:384.56金融科技:260会计学:390.03财务管理:390.1国际商务:384.16汉语言文学:387.69应用心理学:385.4广播电视编导:371.52
上海中侨职业技术大学预录取分数线
数字媒体技术:379.67工程造价:384人工智能工程技术:394.33食品质量与安全(中外合作办学):367.33建筑工程(中外合作办学):267食品营养与健康(中外合作办学):265
候补录取分数线
数字媒体技术:268工程造价:262人工智能工程技术:276食品质量与安全(中外合作办学):264建筑工程(中外合作办学):/食品营养与健康(中外合作办学):/
上海师范大学天华学院预录取分数线
学前教育(中外合作办学):378.5小学教育(中外合作办学):386应用心理学(中外合作办学):377
康复治疗学(中外合作办学):386人工智能(双语教学):374(外语90分)集成电路设计与集成系统:357
候补录取分数线
学前教育(中外合作办学):263小学教育(中外合作办学):263应用心理学(中外合作办学):254
康复治疗学(中外合作办学):251人工智能(双语教学):263集成电路设计与集成系统:253
上海外国语大学贤达经济人文学院预录取分数线
旅游管理:407.67酒店管理:409.67阿拉伯语:400工商管理:416.33法学(国际经济法方向):417.33艺术教育:397新闻学(双语班):398.67会展经济与管理(双语班):400.67商务英语:275西班牙语(商务方向):403.67法语(商务方向):395金融学(全英语教学班):396.67会计学(全英语教学班):403.67国际经济与贸易(全英语教学班):390.33


